您现在所在的位置: 首页» 科学研究» 活动报道

【科研新进展】英国上市公司365-房玉林教授团队在独脚金内酯和脱落酸对葡萄与葡萄酒品质影响方面取得新进展

作者:梁润雅 王玲/文        发布日期:2022-11-11     浏览次数:

近日,《Food Chemistry: X》发表了公司房玉林教授团队题为“Effects of strigolactone and abscisic acid on the quality and antioxidant activity of grapes (Vitis vinifera L.) and wines”的研究论文。该研究探索了独脚金内酯和脱落酸两种激素作用对酿酒葡萄‘赤霞珠’果实和葡萄酒风味品质及抗氧化活性的影响,研究结果有助于葡萄和葡萄酒风味品质改良,具有重要的理论意义和应用前景。公司2020级硕士研究生刘泊辰为该论文第一作者,房玉林教授和鞠延仑副教授为通讯作者,另外,公司员工张洋,王庶,王婉妮,徐学蕾,吴今人等在实验开展、数据处理、文章撰写以及文章核对中都做出了贡献。

论文链接:https://doi.org/10.1016/j.fochx.2022.100496

研究背景:

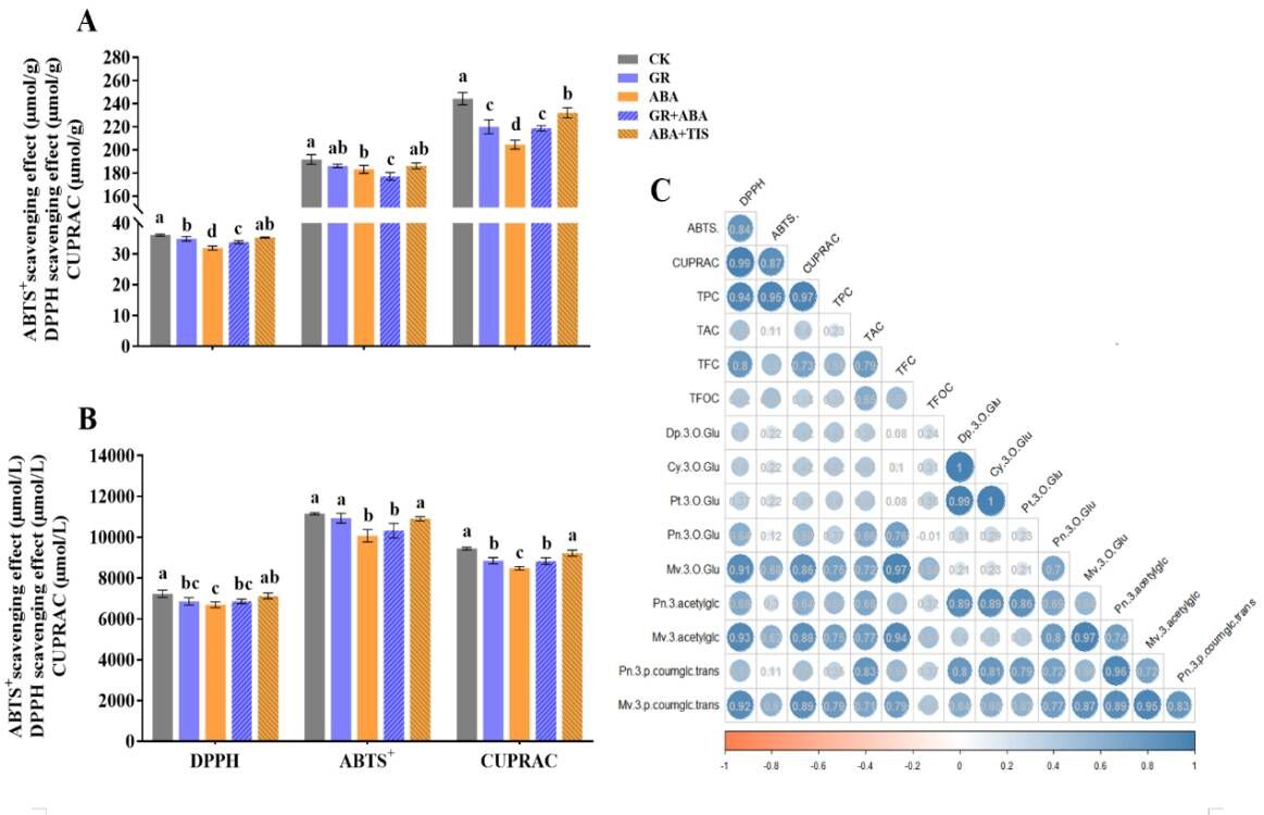
独脚金内酯(strigolactones,SLs)是一类新型植物激素,在植物中具有很多生物学功能,包括促进种子萌发和侧根的生长等。独脚金内酯还可以提高植物对非生物胁迫的抵抗能力。脱落酸是一类促进果实成熟的激素。然而,目前关于独脚金内酯对葡萄果实品质影响的研究鲜有报道。尤其是独脚金内酯与脱落酸共用对葡萄品质影响的研究较少。

在这项研究中,以酿酒葡萄‘赤霞珠’为试材,探索了独脚金内酯GR以及其抑制剂TIS分别和脱落酸ABA共同施用的影响。独脚金内酯抑制剂和脱落酸共处理促进葡萄果实成熟。另外,独脚金内酯抑制剂与脱落酸促进果实着色和花色苷积累。该项研究还发现,脱落酸与独脚金内酯抑制剂有利于葡萄抗氧化活性的提高,对葡萄酒色泽品质有一定影响。该研究成果有助于揭示独脚金内酯和脱落酸对葡萄果实和葡萄酒品质的影响,具有重要的理论意义和应用前景。

28eb89daf34c47ea8e452b040859786f.png

0bdf08a60808459ba0ae1dc3420811b2.jpg

该工作得到了宁夏贺兰山东麓葡萄酒关键技术研究与示范(2020BCF01003),国家现代农业产业体系(CARS-29-zp-6)以及陕西省重点研发计划(2018ZDXM-NY-053)的资助。