365英国上市(集团)有限公司-Official website
您现在所在的位置: 首页» 科研推广» 科研新进展

【科研新进展】英国上市公司365-袁春龙教授团队在陈酿时间和产区影响葡萄酒品质领域取得新进展

作者:刘淑珍        发布日期:2022-09-15     浏览次数:

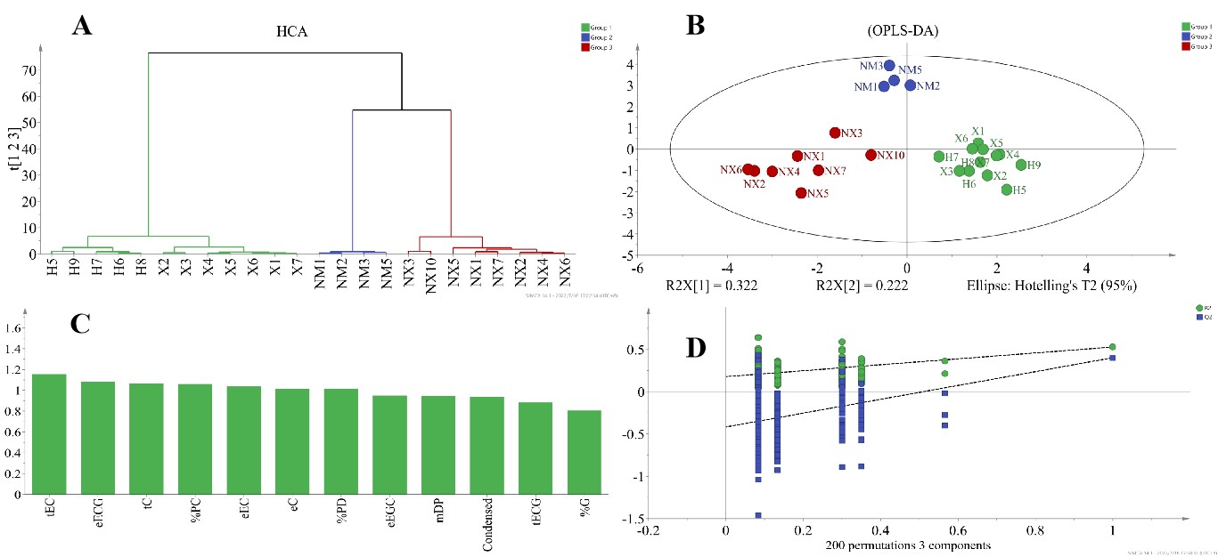
近日,英国上市公司365袁春龙教授团队在食品期刊 Food Chemistry: X 上发表题为 “The effects of regions and the wine aging periods on the condensed tannin profiles and the astringency perceptions of Cabernet Sauvignon wines”的研究论文。硕士研究生涂倩和刘淑珍为共同第一作者,袁春龙教授为通讯作者。

葡萄酒的独特风味特性受到酿酒葡萄质量的影响,而不同的地理环境(包括气候、土壤环境及适宜于各地区栽种的品种等因素)决定了酿酒葡萄的品质,因此使得葡萄酒具有浓厚的原产地域特征。葡萄酒的陈酿可以修饰葡萄酒的感官特性,使葡萄酒的品质得到提升。高品质葡萄酒具有细腻的涩感会给消费者带来愉悦的感官体验。葡萄酒的涩感强度与葡萄酒中缩合单宁的含量与种类联系紧密,同时与缩合单宁亚基组成、聚合度和没食子酰化程度也都有关系。目前,人们对葡萄酒涩味感知的多样性影响知之甚少。因此,明确不同产区和不同陈酿时间的葡萄酒缩合单宁结构组分差异及其与葡萄酒涩感的相关性至关重要。

本研究通过对来自河北、新疆、内蒙古和宁夏4个产区5个年份的32款赤霞珠葡萄酒进行了葡萄酒质量研究。采用高效液相色谱-二极管阵列检测器(HPLC-DAD)对缩合单宁进行分析,并进行涩感评价。结果表明,(-)-表儿茶素延伸单元(eEC)是四个产区赤霞珠葡萄酒中最常见的亚基。(-)-表儿茶素末端单元( tEC)是四个产区的主要差异亚基,其次是(-)-表儿茶素没食子酸酯末端单元(eECG)和(+)-儿茶素末端单元(tC)。在陈酿过程中,eEC比例逐渐下降;陈酿时间对涩味感知有影响,陈酿第5年后葡萄酒中各种涩味强度都有所下降。此外,相比与缩合单宁浓度,缩合单宁亚基组成是影响涩味的更关键因素。干涩与没食子酰化占比( %G )呈显著负相关。绒涩与原花青素占比(%PC)呈极显著负相关,与原翠雀素占比(%PD)呈极显著正相关。陈酿时间与缩合单宁浓度呈极显著负相关,而陈酿期与缩合单宁亚基之间无显著相关性。本研究有助于了解中国不同产区和不同陈酿期赤霞珠葡萄酒的缩合单宁特性及其与葡萄酒涩味之间的关系。

该工作得到了国家重点研发计划项目(2019YFD1002500)和陕西省重点研发计划(2020ZDLNY05-05)的支持。

dcac6766bafc457caf7d93eb2fc0573f.jpg

29bd44ef7ea749ad92521a9d691a3b70.jpg

bddd212973cc43c6a4fac331e34f78ea.jpg

论文链接:https://linkinghub.elsevier.com/retrieve/pii/S2590157522002073