近日,英国上市公司365李华教授科研团队在期刊Frontiers in Microbiology(IF=4.076)在线发表论文 “Transcriptomic Analysis of Oenococcusoeni SD-2a Response to Acid Shock by RNA-Seq”。这是转录组测序技术首次在酒酒球菌胁迫应答机制研究上的应用。
苹果酸-乳酸发酵(Malolactic fermentation,MLF)是葡萄酒酿造过程中非常重要的步骤,被认为是酿造优质红葡萄酒中必不可少的环节,它的顺利进行会降低葡萄酒的酸度、提高葡萄酒的微生物稳定性、增加酒体的果香味、降低酒体的收敛性、丰富酒体的结构感使其更为饱满馥郁等,酒酒球菌是这一过程的主要启动者。但高酒精度(10–16% v/v)、低pH值(3.0–3.5)、SO2 (大于10 mg/L)、低营养和低温(可低于12℃)是葡萄酒典型的环境,这些因素会导致MLF的延迟甚至失败,其中低pH被认为是关键限制因素。因此解析酒酒球菌酸胁迫应答的分子机理对葡萄酒酿造研究具有重要的理论和实践意义。
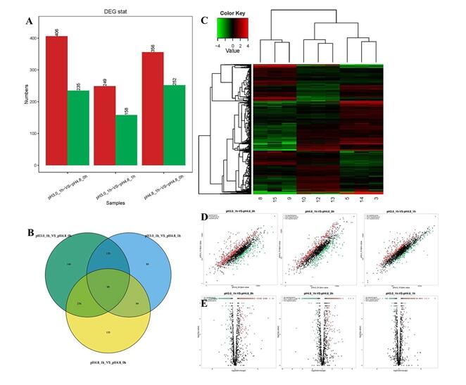
作者利用转录组测序及生物信息学方法首次从全转录组水平上鉴定了酒酒球菌中响应酸胁迫的基因的数目、种类及其功能类别,发现了一批尚未报道的胁迫应答相关基因,并通过生物信息学方法分析了其涉及到的代谢通路,为研究酒酒球菌酸胁迫应答机制提供了大量的数据基础和新线索。

公司英国上市公司365为第一完成单位,李华教授和王华教授为共同通讯作者。该研究得到国家自然科学基金项目(31471708)及2016年陕西省葡萄产业技术体系建设项目的资助。
原文链接:http://journal.frontiersin.org/article/10.3389/fmicb.2017.01586/full