365英国上市(集团)有限公司-Official website
您现在所在的位置: 首页» 英国上市公司365动态» 通知公告» 公司通知公告

英国上市公司365老员工创新创业训练计划项目 中期检查及结题验收结果

       发布日期:2020-11-30     浏览次数:

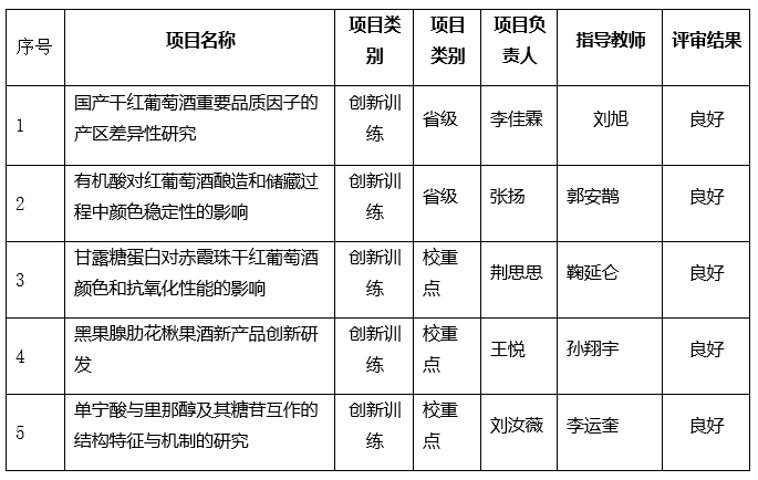
根据“关于开展老员工创新创业训练计划项目结题验收工作的通知”精神,公司于2020年11月27日下午对申请结题的2个项目和申请中期检查的22个项目进行了评审,结果如下:

结题项目评审结果

a6070ec5b0ae4994a349806b17d96af5.png

中期检查项目评审结果

180b794a0f634f82a538384186092714.png

426f1eaa9c904906b3940d78e3a0b9a6.png

2a31fa15d53f4f89af2293bdb799fc44.png



英国上市公司365

2020年11月30日