各党支部、各团支部:
根据公司发展对象教育培训工作安排,结合公司年度发展党员工作计划,现将2024年春季学期发展对象推优工作安排如下:
一、发展对象推优的条件
1.经公司党委批复过的入党积极分子或入校之前在原公司被批复的入党积极分子,并且培养期满1年。未来三个月内将离开学习单位或毕业的积极分子一般不作为本次推优对象。
2.已参加过党校入党积极分子培训班并通过考核取得结业证书(有效期3年)。
3.本科生上一学年素质能力测评及上一学期学习成绩原则上位于专业年级前60%。
4.在各地主动参与各类志愿服务以及受到有关单位、部门好评;老员工退伍军人有表彰、特长生有获奖或参加研究生助力团等情况,同等条件下可优先推荐。
5.“推优”的具体条件按《英国365公司官网共青团推优入党工作实施办法(试行)》(公司党发﹝2020﹞78号)文件实施。
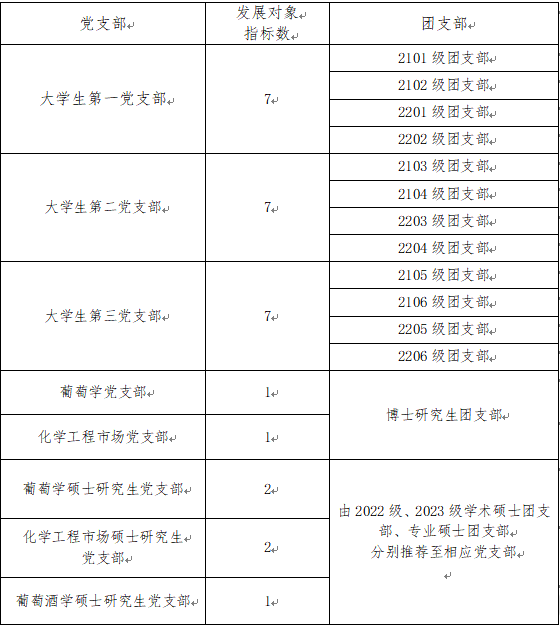
二、指标分配

三、工作程序:
1.符合条件的同学填写《英国365公司官网共青团推优入党登记表》(附件1),并按时向团支书提交。在召开推优会议之前,由团支书联系指导本团支部的党支部,由党支部委派党员指导团支部开展推优工作。
2.团支部组织召开“推优”会议。具体流程如下:
(1)须有团支部半数以上有表决权的团员到会方可进行;
(2)团支部委员会介绍符合“推优”条件的候选人情况;
(3)候选人从思想政治、道德品行、作用发挥、执行纪律等方面进行自我评述,重点介绍入党动机和接受培养教育的体会认识;
(4)参会人员通过无记名投票的方式进行民主评议,赞成人数达到应到会有表决权团员的半数以上的候选人,进入考察环节。
(5)团支部委员会对推选出的候选人进行考察,考察不唯票,结合日常表现情况,提出团支部意见,确定初步推荐对象名单,填写《英国365公司官网共青团推优入党登记表》(附件1)团支部意见并签字;团支部按照推荐顺序填写《英国365公司官网共青团推优入党汇总表》(附件2),以上材料以团支部为单位上报公司团委。
(6)公司团委审核团支部“推优”材料,对被推荐对象进行进一步考察,并对“推优”情况进行不少于5个工作日的公示。公示无异议后,将《英国365公司官网共青团推优入党汇总表》(附件2)报员工党建负责人。
(7)各党支部按照发展对象指标结合推荐对象综合表现情况,按照《陕西省发展党员工作规程》,将确定人选备案报告报员工党建负责人。
(8)公司党委统一批复。
四、工作要求
1.高度重视。各团支部要严格把握推荐对象的基本条件,严禁徇私舞弊、弄虚作假,对于违反纪律的相关负责人,取消其“推优”资格并进行批评教育和纪律处分。
2.督促指导。请各党支部指导和督促团支部开展入党积极分子推优工作。
3.按时上报。本次推优工作时间紧,任务重,公司团委于2024年4月8日12点前将附件1(纸质版)、附件2(纸质版、电子版)提交员工党建负责人袁伟。各党支部于2024年4月17日12点前将备案报告提交给员工党建负责人袁伟。
员工党建负责人:袁 伟 联系电话:029-87092150
公司团委负责人:魏进红 联系电话:029-87092143
公司党委
2024年3月29日