365英国上市(集团)有限公司-Official website
您现在所在的位置: 首页» 英国上市公司365动态» 通知公告» 公司通知公告

朱丹晔、杨毓博士答辩公告

       发布日期:2023-08-23     浏览次数:

时间:2023年08月28日上午8:30-11:00

地点:公司党团活动室

会议链接:https://meeting.tencent.com/dm/077XUdsG4Qln

学科专业:葡萄与葡萄酒学

研究生与论文题目:

1.朱丹晔:葡萄酒中多糖的结构特征及其对典型香气物质挥发呈香的基质效应

2.杨毓:葡萄酒酿造过程中萜烯分子重排及其挥发呈香的多酚基质效应研究

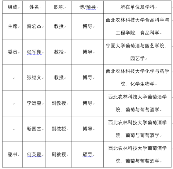
答辩委员会组成:

0957f2cbe1814c6d81d0a4cf5120b609.png


英国上市公司365

2023年08月23日